williamhill官网网站
教师
学生
考生
校友
学校主页
首页
威廉概况
学院简介
现任领导
组织机构
历史沿革
学院标识
学院动态
党建工作
党建动态
学习资料
师资队伍
研究生导师
师资力量
师资力量
产业专家
杰出人才
人才培养
本科生教育
研究生教育
实习基地
招生就业
专业视频
本科生招生
研究生招生
继续教育
就业信息
威廉希尔
学团机构
学生会
研究生会
科学研究
创新平台
科技成果
科研项目
合作交流
校企合作
国际交流
信息公开
公开指南
公开目录
公开细则
公开信息
规章制度
科研诚信
通知公告
通知公告
首页
>
导航栏目
>
通知公告
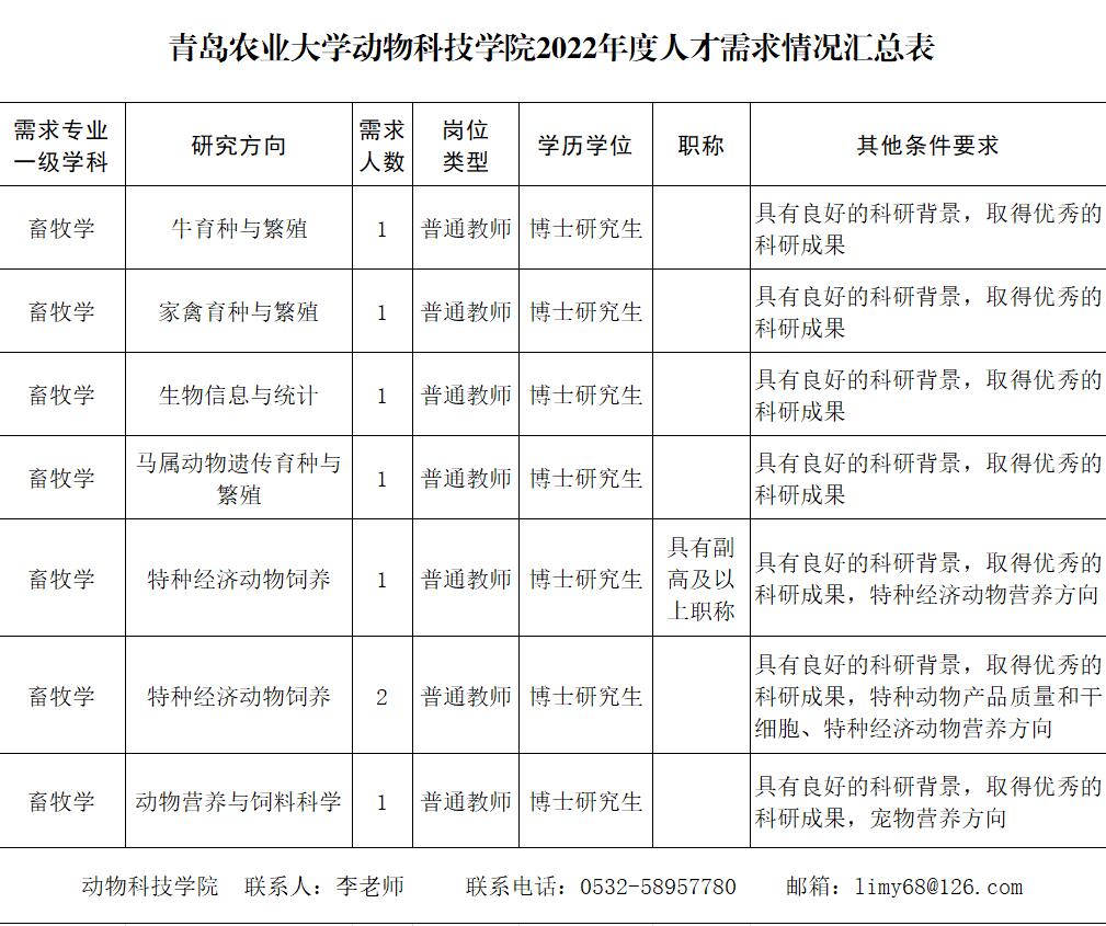
williamhill威廉希尔2022年度人才招聘信息
2022-02-20 11:55:59
浏览数:
0
具体招聘要求,以及报名表、汇总表、鉴定表等附件,请点击本链接进入人事处网站下载。
上一篇:
关于对“williamhill威廉希尔研究生指导教师招生资格年度审核实施细则”进行公示的通知
下一篇:
williamhill威廉希尔草业学院2021年益生助学金名单公示