williamhill官网网站

教师  学生  考生  校友  学校主页 
  • 首页
  • 威廉概况
    • 学院简介
    • 现任领导
    • 组织机构
    • 历史沿革
    • 学院标识
  • 学院动态
  • 党建工作
    • 党建动态
    • 学习资料
  • 师资队伍
    • 研究生导师
    • 师资力量
    • 师资力量
    • 产业专家
    • 杰出人才
  • 人才培养
    • 本科生教育
    • 研究生教育
    • 实习基地
  • 招生就业
    • 专业视频
    • 本科生招生
    • 研究生招生
    • 继续教育
    • 就业信息
  • 威廉希尔
    • 学团机构
    • 学生会
    • 研究生会
  • 科学研究
    • 创新平台
    • 科技成果
    • 科研项目
  • 合作交流
    • 校企合作
    • 国际交流
  • 信息公开
    • 公开指南
    • 公开目录
    • 公开细则
    • 公开信息
    • 规章制度
    • 科研诚信

学生会

  • 学团机构
  • 学生会
  • 研究生会
首页 >威廉希尔 > 学生会
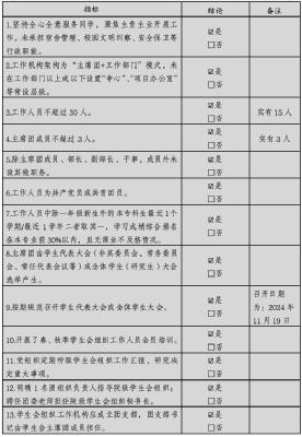
  • williamhill威廉希尔2025年度学生会改革情况

    2025-12-15
    为落实共青团中央、教育部、全国学联联合下发的《关于推动高校学生会(研究生会)深化改革的若干意见》,并结合《关于巩固高校学生会(研究生会)改革成果的若干措施》文件要求,接受广大师生监督,现将我院2025年度学生会改革情况公开如下。
  • williamhill威廉希尔2024年度学生会改革情况

    2024-12-04
    为落实共青团中央、教育部、全国学联联合下发的《关于推动高校学生会(研究生会)深化改革的若干意见》,并结合《关于巩固高校学生会(研究生会)改革成果的若干措施》文件要求,接受广大师生监督,现将我院2024年度学生会改革情况公开如下。
  • williamhill威廉希尔学生会改革情况

    2023-12-04
    williamhill威廉希尔学生会是在学院党支部领导下,院团委、校学生会具体指导下的官方学生组织
    • «
    • 1
    • »

鲁ICP备13028537号-5 鲁公网安备 37021402000104号 青岛市互联网违法信息举报中心

版权所有:中国·威廉希尔(williamhill)官方网站-Official website 电话:0532-58957780 联系我们(意见箱):dkxy@qau.edu.cn